新闻中心

为什么越努力越快乐 | Nature最新研究揭开“努力增值”大脑密码
发布时间:2026-02-06 文章来源:瑞迪生物 阅读次数:539次

“努力过的东西更珍贵”不是鸡汤,而是神经科学事实!从蚂蚁到人类,生物普遍对“高成本奖励”赋予更高价值。2026年1月,《Nature》发表斯坦福大学Eshel团队重磅研究,首次揭示伏隔核内乙酰胆碱→多巴胺局部微环路是这一行为现象的核心引擎。

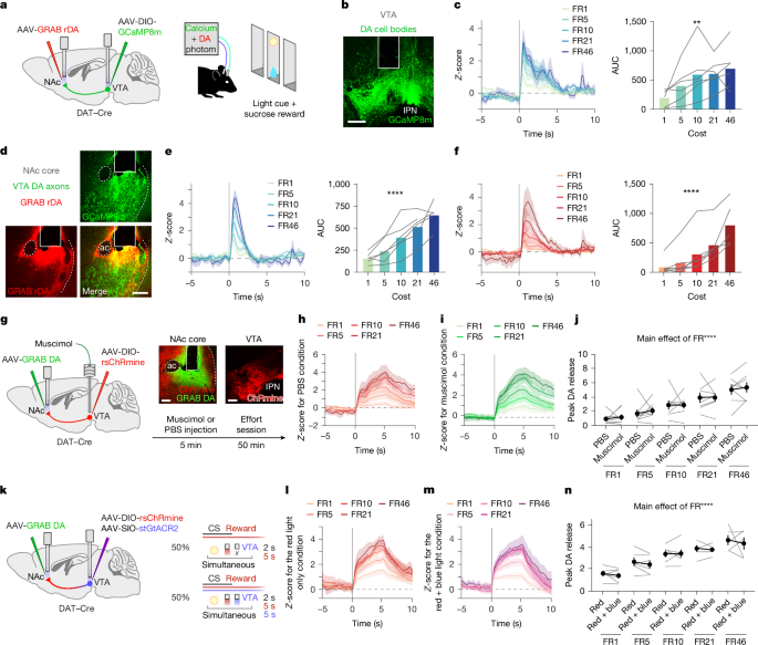
图1|无论糖水还是光遗传自我刺激,奖励引发的伏隔核多巴胺(DA)释放都随任务难度(FR)显著递增。


一、实验设计:让老鼠“付费”买奖励
研究者训练小鼠完成逐级递增的“鼻触任务”:同一滴糖水,所需鼻触次数从1次(FR1)到46次(FR46)不等。同时用荧光传感器GRAB-DA实时记录伏隔核多巴胺浓度。

  • 任务越难,老鼠拿到奖励后多巴胺峰值越高。
  • 即使把奖励换成“光刺激多巴胺轴突”(无糖水),结果依旧:努力越大,光诱发的多巴胺释放越多。

 

二、惊人发现:多巴胺“加码”不靠上级
传统观点认为,中脑VTA多巴胺神经元放电决定下游多巴胺释放。但团队用三种方法沉默VTA胞体(药物、光遗传),发现:
高努力状态下,伏隔核多巴胺释放依旧被放大——说明“加码”完全由本地环路完成,与上级神经元无关。

图2|无论药物(muscimol)还是光遗传抑制VTA多巴胺胞体,都无法阻断高努力诱发的伏隔核多巴胺增强。

 

三、关键钥匙:乙酰胆碱“先声夺人”

伏隔核内密集的胆碱能中间神经元(ChAT-IN)成为嫌疑对象。团队同时记录乙酰胆碱(GRAB-ACh)与多巴胺信号:

  • 奖励送达前400 ms,乙酰胆碱率先飙升;
  • 其峰值高度与努力等级正相关;
  • 而多巴胺紧随之后,形成“接力”。

    4|伏隔核乙酰胆碱释放呈三相声波,第一峰值比多巴胺早约400 ms,且幅度随努力等级递增。

四、因果验证:切断胆碱,努力贬值

研究者三连击锁定因果关系:

  1. 药理学阻断:局部灌注α4/α6-烟碱型受体拮抗剂DHβE → 高努力多巴胺增幅消失;

  2. 慢性沉默:用破伤风毒素(TetTox)永久抑制ChAT-IN → 努力编码被“腰斩”;

  3. 实时抑制:奖励瞬间光抑制ChAT-IN → 仅高努力试次的多巴胺释放骤降。
     

    图5|三种方式干扰乙酰胆碱信号后,高努力情境下的多巴胺释放与动物行为均显著下降。

    五、行为后果:没有“胆碱助推”,老鼠躺平

    当烟碱受体被阻断,小鼠面对FR21/46等高要求时:

    鼻触次数↓、获取奖励↓、试验启动延迟↑——呈现典型的“动机赤字”;而在低努力FR1情境,行为不受影响。证明乙酰胆碱-多巴胺放大器专为“高成本”场景启动。

     

    六、结论 & 启示
    这项研究首次阐明:

    努力增值效应 → 由伏隔核本地乙酰胆碱→多巴胺微环路介导; 
    高努力场景
     → 胆碱能中间神经元预先兴奋,通过α4/α6-烟碱受体直接触发多巴胺轴突额外释放;
    行为动机 → 该机制维持高成本目标追求,解释“付出越多越珍惜”的跨物种心理规律。

     

    从戒烟到拖延症,从学习效率到运动坚持——任何需要“自我加码”的场景,都可能通过干预这条微环路找到新策略。下次再觉得“努力好难”,不妨想想:你的胆碱能神经元,准备好按下多巴胺增压键了吗?

    图文编译自 Touponse, G.C. et al. “Cholinergic modulation of dopamine release drives effortful behaviour.” Nature (2026).